首页
产品中心
商用清洁机器人
商用配送机器人
工业配送机器人
产品配件
服务案例
新闻中心
公司动态
行业动态
解决方案
工业及仓储物流
教育
餐饮
零售
酒店
公共服务
医疗健康及护理
交通及相关服务
娱乐体育
地产物业保洁
关于我们
公司介绍
招聘信息
荣誉资质
联系我们
搜索
导航
首页
产品中心
商用清洁机器人
商用配送机器人
工业配送机器人
产品配件
服务案例
新闻中心
公司动态
行业动态
解决方案
工业及仓储物流
教育
餐饮
零售
酒店
公共服务
医疗健康及护理
交通及相关服务
娱乐体育
地产物业保洁
关于我们
公司介绍
招聘信息
荣誉资质
联系我们
公司动态
行业动态
全场焦点!普渡机器人亮相第二十二届中国美食节
2022-06-30
6月29日,第二十二届中国美食节暨第五届中国餐饮业供应链博览会在哈尔滨盛大开幕。本次活动由中国饭店协会、黑龙江省商务厅、哈尔滨市政府主办,旨在贯彻落实国家关于促进消费、激发消费潜能的政策要求,带动服务业、旅游业复苏,拉动经济增长。作为东北地区最···...
查看更多+
又一世界餐饮巨头!普渡智能配送机器人进驻斯洛文尼亚麦当劳大获好评
2022-06-22
近期,普渡智能配送机器人“贝拉”的身影频繁出现在斯洛文尼亚当地的媒体报道和各类社交媒体账号上,其中“贝拉”在当地麦当劳送餐的视频浏览量高达数百万,俘获了万千客人和观众的喜爱。 据悉,斯洛文尼亚麦当劳公司早在2021年底就一次性引进了数十台普···...
查看更多+
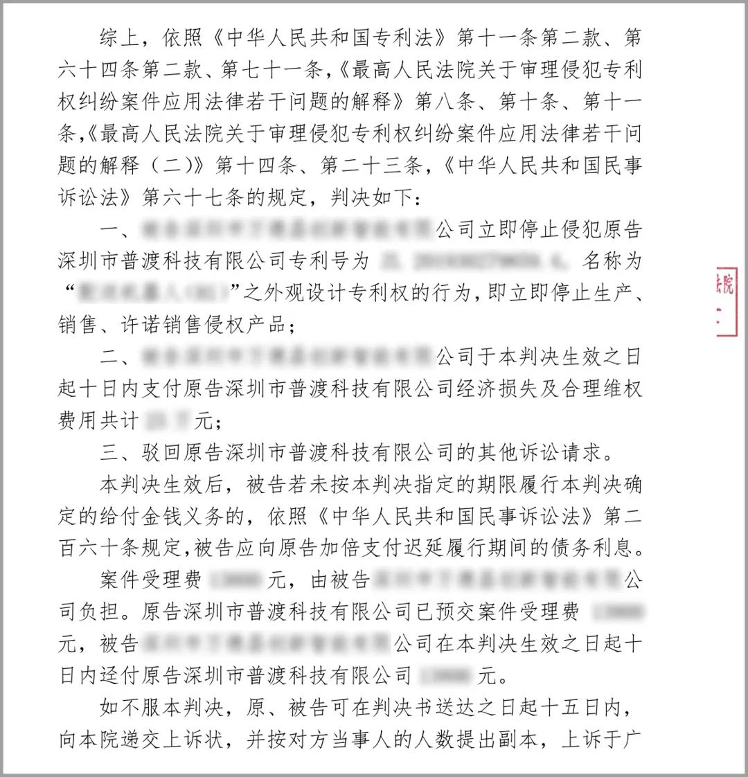
侵犯专利,绝不姑息!普渡科技在两起专利维权案一审判决中胜诉
2022-06-17
2021年底,普渡科技针对某公司系列产品涉嫌侵犯普渡科技知识产权一事提起诉讼,经过数月努力,于2022年6月收到广东省深圳市中级人民法院签发的民事判决书,认定该公司构成侵权,普渡科技获得胜诉。法院判令侵权公司立即停止生产、销售、许诺销售侵权产品,同时···...
查看更多+
全球首次落地加油站,普渡机器人与壳牌波兰公司达成合作
2022-06-15
壳牌官宣:在欧洲的加油站应用首批机器人从荷兰皇家壳牌集团波兰公司官方网站和官方Facebook账号获悉,普渡科技已和壳牌波兰公司达成合作,旗下的高端送餐机器人“贝拉”(BellaBot)和配送迎宾机器人“葫芦”(KettyBot)入驻位于波兰Września的加油站 。壳牌波···...
查看更多+
高能预警,普渡高端送餐机器人入驻引资2亿的十堰网红餐厅
2022-06-11
在湖北省十堰市经开区,有一家大名鼎鼎的特色餐厅——农耕二张烙馍村。它是经开区引资2亿、利用废弃的原东风小康老工厂进行改造而成的。它的经营面积达2.6万平方米,拥有老上海街区、明清院落、西欧风情等风格迥异的体验式场景,配备30个庭院式包厢、20个欧美···...
查看更多+
持续火爆马来西亚,普渡高端送餐机器人“贝拉”上岗Black Canyon餐厅
2022-06-09
Black Canyon是一家咖啡轻食连锁餐厅,拥有近30年的历史。餐厅主打高品质的咖啡、丰富的泰式料理和西餐,热销菜品有冬阴功、辣沙拉、牛排和意大利面等。Black Canyon总部位于泰国,凭借正宗的泰式风味、多样化的餐品选择,品牌备受广大顾客关注且一直在积极扩···...
查看更多+
普渡科技出席智慧社区高峰论坛,并发布社区智慧清洁解决方案
2022-06-01
近日,由深圳市安全防范行业协会、全国智标委绿色智慧物业推广中心、深圳市智慧城市产业协会联合主办,CPS中安传媒、CPS中安网承办的“2022AI社区·AI生活”智慧社区高峰论坛在深圳成功举办。普渡科技受邀来到活动现场,和一众优秀企业齐聚一堂,共同探讨智慧···...
查看更多+
科技有温度,普渡送餐机器人入驻西安高端月子中心
2022-05-28
随着社会的发展,月子中心逐渐被人所熟知和接受,越来越多的家庭开始选择专业的月子中心,为产妇和新生儿提供专业的护理。每一个生命的诞生都是上天的赐予,每一位妈妈都是传递美好的天使。守护初生的宝宝和生产的妈妈,成为月子中心和家庭的共同目标。在西安···...
查看更多+
普渡科技宣布成立“PUDU-X”创新基金,为青年工程师筑梦未来
2022-05-20
近日,普渡科技正式创立“PUDU-X”创新基金,专门用于支持全国大学生机器人大赛ROBOCON赛事中各高校参赛队伍的建设。本专项基金面向2022 ROBOCON“机器马术”赛项的全体参赛队,旨在借助机器人竞技交流平台,激发大学生的创新力与创造力,发掘和培养新一代青年···...
查看更多+
这家KCOFFEE来了新的“服务员”——普渡楼宇配送机器人“闪电匣”
2022-05-19
5月9日下午,深圳民企科技园的肯德基KCOFFEE来了一位特殊的“服务员”。大家都饶有兴致地打量着它,只见它缓缓打开舱门,工作人员将一杯咖啡放进去,然后它关闭舱门,稳稳地朝着顾客走过去。据说这位“服务员”早已声名在外,在很多的餐厅和酒店都会出现它的身···...
查看更多+
上一页
···
9
10
11
12
13
···
下一页
新闻中心
公司动态
行业动态
产品中心
工业配送机器人
商用清洁机器人
商用配送机器人
产品配件
解决方案
工业及仓储物流
交通及相关服务
地产物业保洁
公共服务
关于我们
联系我们
公司介绍
荣誉资质
招聘信息
联系我们
158 5500 0501
0550-702 0080
微信二维码
Copyright © 2026 安徽宇辰软件技术有限公司 版权所有 |
皖ICP备2020021137号-4
在线咨询
在线咨询
留下您的信息,我们会尽快联系您
公司名称
联系人
*
联系电话
*
需求描述
提交咨询
提交成功!
我们会尽快与您联系